网站首页
单位简介
机构简介
主要业绩
人事信息
新闻动态
新闻动态
领导活动
重要发文
政策信息
政策解读
计划总结
普法专栏
通知公告
招标公告
合同公示
更正/澄清公告
控制价公告
中标候选人公示
中标公告
其他公告
信息公开
信息公开目录
信息公开指南
信息公开年报
依申请公开
联系我们
您当前所在位置:
主页
>
通知公告
>
中标公告
招标公告
合同公示
更正/澄清公告
控制价公告
中标候选人公示
中标公告
其他公告
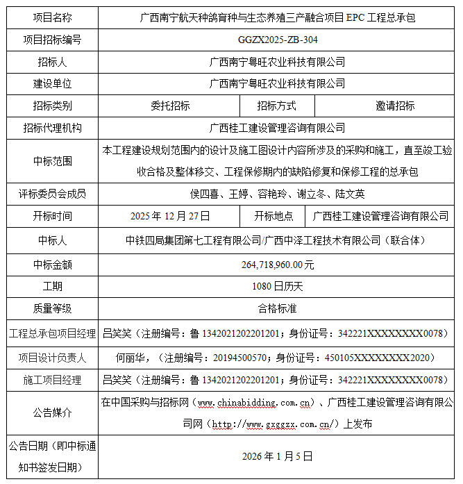
广西南宁航天种鸽育种与生态养殖三产融合项目EPC工程总承包中标公告
发布时间:2026-01-05 12:03
|
栏目:
中标公告
上一篇:集团2026年度常年法律顾问服务成交结果公告
下一篇:光照疗法治疗仪采购项目(项目编号:GGZX2025-ZB-310)成交结果公告
Copyright © 2002-2025 广西桂工建设咨询 版权所有
Powered by EyouCms
地址:广西壮族自治区南宁市庆歌路20号富雅国际商务大厦B座十三层1301室
备案号:
桂ICP备2025066066号
扫一扫
关注我们